script here
     

Electronic Circuit : 200W 136 kHz transmitter

 By : By Claudio Pozzi  http://www.qsl.net
My first transmission experiments on 136 kHz band where based on a little TX build around surplus components, particularly the output transformer was wound on a TV EAT transformer. In Italy is impossible to find Philips 3C85 cores.
For 200W transmitter I decided a more professional approach: buy a surplus switching power supply core and design the output transformer according to ARRL Handbook suggestions.
The success was assured at the first try, so I publish my experience for all people interested in this band.

2.  Design requirements

  • Power supply: my biggest transformer was 200 W 30 V, coming from an old HI-FI amplifier
  • Output transformer core: coming from flea market, light blue color, marked as A-438281-2-9H9-3, OD = 47 mm, ID = 24 mm, height = 13 mm. No information about µ
  • Output impedance: variable, about 50 ohm.
  • Configuration: class D single mosfet
  • Mosfet to be used: coming from flea market, with the following characteristics. It's an obsolete (no data sheet could be retrieved) and cheap (1 euro) device and is similar to the well known IRFP450.
  • VDSS = 500 V max.
  • ID = 10 A max.
  • PD = 200 W max.
  • RDS(on) = 0,35 ohm (about)

3.  Design steps

3.1.  Measuring the toroid permeability

Wind the toroid with some turns, use any kind of insulated wire and, according with the table 1, measure the inductance with a suitable instrument.
Then using the TOROID program (TNX G4FGQ, R. J. Edwards), input the mechanical dimensions, try some permeability values ad find the µ value that give a computed inductance close to the measured one (if you are a perfectionist do some form of regression). In my case a µ = 180 resulted in the values reported in the third line of the table 1.
 
Table 1
Number of turns (N)
 10 
 15 
 20 
 25 
 30 
 35 
Measured inductance (L, µH)
31
67
115
 175 
 247
  351 
Computed inductance, given a µ=180 (L, µH) 
 28,3 
 63,7 
 113 
177
 255 
 347 
 

3.2.  Dimensioning the output stage

Starting with my power supply characteristics I compiled the table 2 with five hypotheses based on my power supply transformer.
 
 
Table 2
 Hypothesis 
 1 
 2 
 3 
 4 
  5 
 Vdc (V) 
 35 
 35 
 32 
 30 
 33 
 Idc (A) 
 4 
 5 
 6 
 6
 5 
 Pin (W) 
 140 
 175 
 192 
 180 
 175 
 Pout (W) 
 112 
 140 
 153 
 144 
 132 
 Zout (ohm) 
 5,5 
 4,4 
 3,3 
 3,1 
 4,1 
 X (ohm) (= 6 x Zout) 
 33 
 26,4 
 20 
 18,6 
 24,6 
 L (µH) @ 136 kHz 
 38,6 
 31 
 23,4 
 21,8 
 28,8 
 
 
Pout was computed estimating an efficiency of 80%.
Zout was computed using the ARRL handbook simplified formula:
Zout = Vdc2 / 2Pout   (1)
The complete formula should consider the voltage drop on the mosfet:
Zout = (Vdc - V DS(on))2 / 2Pout   (2)
If you are designing a push pull stage you can apply the following formula: (TNX G0MRF, David Bowman)
Zout (drain to drain) = 2 (Vdc - V DS(on))2 / Pout  (2bis)
The ARRL handbook suggests that RF non resonant transformer must have an inductive reactance (XL) at least 4 times the impedance. I decided to use XL= 6 times the impedance.
On the basis of the preceding experience I decided for the column 5 hypothesis, so for primary winding:
Z = 4.1 ohm   and   L = 28.8 µH
From table 1 the primary winding must have 10 turns (28,3 µH).
The secondary winding should match the antenna impedance, in my case about 50 ohms. Table 3 report the secondary winding turns, computed with the following formula:
(Npri/Nsec)2 = Zpri/Zsec  (3)


Table 3
 Number of turns 
 15 
 20 
 25 
 30 
 35 
 Z secondary (ohm) 
 9,2 
 16,4 
 25,6 
 37 
 50 
 

3.3.  Measures on the running prototype

The transmitter was connected to the antenna and, starting from the first tap on the transformer (15 turns) I searched what tap was better (maximum antenna current for Idc < 6A). If you have a dummy load you can do a better test. In my case 30 turns tap resulted in the following table measured values:
  • Vdc = 32 V
  • Idc = 5.8 A
  • Pin = 186 W
  • Pout = 150 W (for an efficiency of 80%)
  • Zout = 3.3 ohm (see formula 1)
  • Npri = 10 turns
  • Nsec= 30 turns (the better tap)
  • Iant = 1.7 A (measured antenna current)
  • Computed antenna resistance (Pout / Iant2) = 52 ohm
  • Measured antenna resistance = 50 ohm (about one month later)
The transformer turn ratio (10 / 30) confirms the impedance matching from the 3.3 ohm of the output stage to the 50 ohm of the antenna system (see formula 3).
The running equipment seems closer to the column 3 of the table 2 hypotheses.

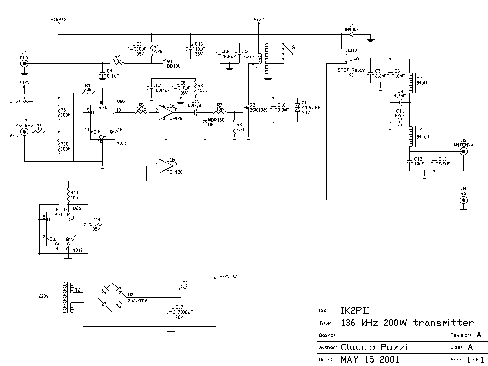
4.  Circuit description

The TX was built on an unetched printed circuit board, a very good earth plane, using the dead bug technique.
 
The TX must be excited with a double frequency (272 kHz); this is better for the following motivations:
  • The exciter is good also for a coming soon push pull transmitter
  • The flip-flop give a symmetrical square wave output
  • During receiving time the flip-flop is unpowered, so no 136 kHz signal is injected into the receiver.
 
The input stage can handle a 5 to 12 V pp signal (TTL or CMOS, probably, but not tested, also sinusoidal signals). My Xtal oscillator uses an ex CB Xtal 27.xxx MHz divided by 100.
The TC4426 must have very short wires bypass capacitors, soldered to the ground plane.
The BD136 transistor on a little heat sink handles the CW (or QRSS) manipulation. The circuit come from well known 136 kHz transmitters.
The capacitor C15 between the TC4426 and the mosfet gate protect the mosfet from destruction in the case of carrier absence.
The mosfet is mounted on a heat sink coming from an old Pentium 2 CPU, with the little fan running at 12 V. Another fan in the box keeps the temperature of the transmitter comfortable; the source pin go to the ground plane directly.
The by-pass capacitors C2 e C3 must be of the best quality you can find, rated to 4 times Vdc, I use two 1 µF and one 2,2 µF polyester 250 volt in parallel. Don't use electrolytic capacitors and keep the terminals as short as possible.
The primary winding of T1 is 1 mm2 Teflon insulated wire, the secondary 1 mm2 enameled wire.
The Z1 varistor, in my case, is not mounted: no mosfet explosions at this time!
The low pass output filter is copied from other lowfers projects.

5.  Possible variations

It's possible to design the output stage for other power supply. Following are the maximum suggested limits for the mosfet employed:
  • Vdc 90 volt max.
  • Idc 6 - 7 ampere max.
  • Pin 250 watt
For lower voltages and higher currents consider a bigger heat sink.

6.  References

This project was possible thanks the very good job done by other lowfers and published on the WEB.
 
http://www.g0mrf.freeserve.co.uk David Bowman, G0MRF
http://www.btinternet.com/~g4fgq.regp  R. J. Edwards, G4FGQ: the TOROID program download page
 
136 kHz 200W transmitter schematic


 
 
 
 
Components
C1
10µF 35V
Electrolytic
C2
2.2µF 250V
Polyester
C3
2.2µF 250V
Polyester
C4
0.1µF
Ceramic
C5
2.2nF 1000V
Polyester
C6
10nF 1000V
Polyester
C7
0.47µF
Ceramic
C8
47µF 35V
Electrolytic
C9
4.7nF 1000V
Polyester
C10
3.3nF 1000V
Ceramic
C11
22nF 1000V
Polyester
C12
10nF 1000V
Polyester
C13
2.2nF 1000V
Polyester
C14
4.7µF 35V
Electrolytic
C15
0.47µF 250V
Polyester
C16
10µF 35V
Electrolytic
C17
47000µF 70V
Electrolytic
D1
1N4004
 
D2
MBR150
Schottky 150V
D3
25 A 200 V
Bridge
F1
6.3 A
 
J1
 
Key connector
J2
 
VFO connector
J3
 
ANTENNA connector
J4
 
RX antenna connector
K1
SPDT Relay, 12V
 
L1
54uH
Amidon T200-2, 64 turn 1 mm diam. enameled
L2
54uH
Amidon T200-2, 64 turn 1 mm diam. enameled
Q1
BD136
With heat sink
Q2
2SK1029
With heat sink and fan
R1
2.2k
 
R2
3.9k
 
R3
150 ohms 2W
 
R4
33k
 
R5
100k
 
R6
680 ohms
 
R7
10 ohms 2W
 
R8
4.7k
 
R9
10k
 
R10
100k
 
R11
10 ohms
 
T1
 
See text
T2
2 x 30V 200W
Power supply transformer
U1a
TC4426
 
U1b
TC4426
Not used, ground the input
U2a
4013
Not used, ground the inputs
U2b
4013
 
Z1
270Veff
MOV or Varistor, not mounted
 
 
 

No comments:

Post a Comment

Next previous home